0%

通常你都是怎麼管理開發的分支以及版號的呢?隨著開發的功能越來越多,協作的開發人員也增加,漸漸的發現 git 在管理上多出越來越多隻 branch,經常要 merge 檔案,衝突到的程式碼段又要一個一個整理&解開…。不希望在亂亂的分支搞不清楚現在開發到哪裡了,無不希望自己的專案上的 git 可以有效率的在同一個概念下管理所有的分支,直到某天看到了這個 gitflow 的特性跟介紹,到底能省下我們多少工作流程與時間,於是就研究看看…

看到這裡,是不是已經覺得深有同感,下面具體介紹 gitflow 工作流:

什麼是 gitflow

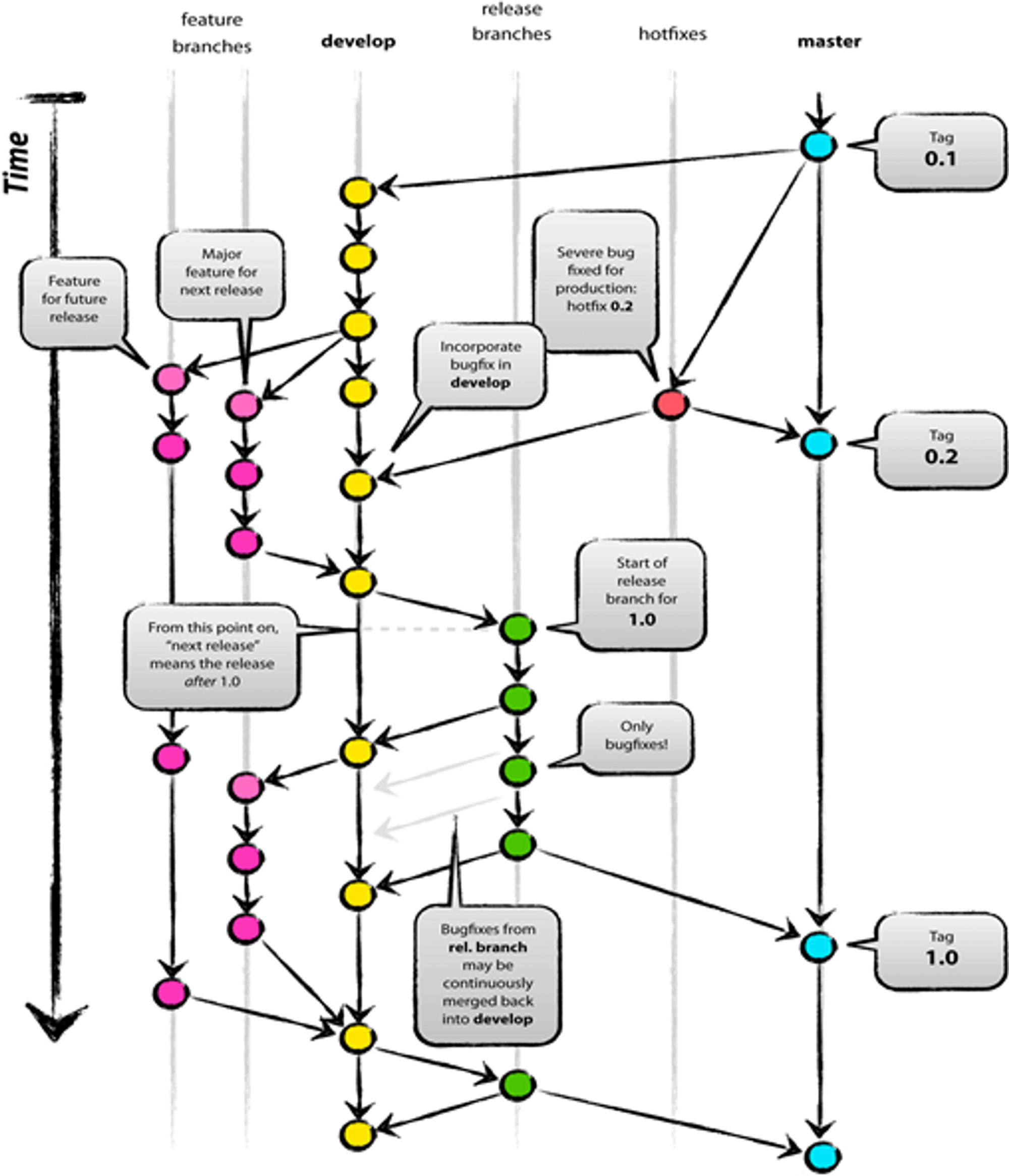
Gitflow 是一個 Git 分支的模型,通常包含 master, develop, feature, release, hotfix,各自負責不同功能,其中 master 與 develop 是遠端的分支,而 feature, release, hotfix 是本地分支,任務結束就會被刪除。可以看到一張 gitflow 流程圖:

閱讀全文 »

本教學指導完成 Vue3 和 Vite 項目設置 Tailwind CSS。

Tailwind CSS 是一個實用程序優先的 CSS 框架,透過從框架的現成 CSS 類中進行選擇,可以很容易地將出色的樣式應用於 Vue 3 Web 應用程序。

使用 Vite 設置您的 Vue 3 項目以便能夠使用 Tailwind CSS 非常簡單,在以下介紹,可以找到將 Tailwind CSS 安裝到 Vue 項目中的分步方法,並開始使用 Tailwind 的 CSS 類進行樣式設置。

閱讀全文 »

一開始學習 Docker 都是透過指令方式來操作,但這個方式已經很滿意了,但是如果又透過 GUI 來進行管理容器的話,一目瞭然的方式也是滿不錯的,最近發現了 Portainer.io 可以用來管理 Docker 服務,以下就直接做介紹。

什麼是 Portainer

Portainer 是一個 open-source 視覺化的 GUI 管理工具,可以管理映像檔、網路、儲存。Portainer 本身也是一個 Docker 容器,提供了一個很棒的服務

閱讀全文 »

喜歡寫網站的我經常有不少應用程式開發的想法在腦中飄蕩,為了一步步的落實它們,那麼就需要有個理想中的系統環境預備驗證開發上的操作,關於主機如何規劃這件事,也讓我想了一些方案

組電腦 vs 租電腦的選擇

原本是希望在自己的 Mac 裡面裝一個 Linux 虛擬主機做開發,但 Mac 本身是 SSD 的儲存空間空間卻不大,但是如果還要做遷移到雲主機的話,變成還要進行遷移,為了在這開發的路線能夠減少重複性的工作,我需要的是一台可以隨時隨地有一個立刻就可以使用的機器,如果組一台電腦,這樣就還需要將電腦隨時開著,沒有使用時會覺得滿浪費電的,所以我稍微分析了組電腦跟租電腦可能會遇到的優缺點

閱讀全文 »

簡介

GitHub 與 Bitbucket 服務,對於開發者而言是可以將自己開發的應用程式存放的地方,但是它們是屬於其他公司營運的,也許會需要考慮運行自己的託管 git server。Gitea 是一套輕量級的託管解決方案,四大特色是易安裝、跨平台、輕量級、開源化,幾乎跟 github 方式很相似,若有實作過 github 時,那這套工具也會讓你滿意。

安裝

Gitea 作為私有的 Git,如果是使用 Mac 而且有裝 Homebrew 時,就可以透過 Homebrew 來完成安裝。

1
2
$ brew tap go-gitea/gitea
$ brew install gitea

很快地就會完成安裝,那麼你可以輸入以下指令,確認哪些命令可以做執行

1
$ gitea -h 
閱讀全文 »

Google 行事曆是個讓自己有條理的走在行程上,定期使用 Google 日曆的朋友一定也對設置的事件通知相當熟悉,今天要來使用另一種透過 Line Notify 通知每天的活動來通知成員的方式,我們將使用 Apps Script 撰寫腳本方式進行連接,這樣我們每次在 Google Calendar 新增的時候,就用 Line 通知我們!讓我們開始吧!

使用的工具

  • Line Notify
  • Google Calendar
  • Google Apps Script

Line Notify 的發行權仗

Line Notify 只要取得一組權杖就可以發送訊息

請先進入 Line Notify 的網站 ,點選右上角的「登入」

1

輸入自己的 Line 登入的帳號密碼

2

閱讀全文 »

Docker 是一種可以創建容器的工具,而 Wordpress 是一個免費且開源的 php 與 mysql 的內容管理系統以及部落格工具,非常多人用它來進行網站架設、電子商務等等,本篇將幫助你在 Ubuntu 系統使用 docker 方式進行在 nginx 網站伺服器安裝 wordpress。

使用 Docker 的好處

一般來說,要進行安裝 Wordpress 系統,需要相關的服務 lamp (Linux, Apache, MySQL, PHP),安裝所有的組件相當耗時,也沒有靈活的方式好好管理。而 Docker 正解決了這件事情,可以透過 compose 快速的架設想要安裝的服務,並且可以運行多個容器的應用程式。

接下來讓我們開始吧。

閱讀全文 »

前言

容器內部檔案是隔離的特性,如果要與外部的程式溝通,要用網路通訊以及檔案存取方式處理,如何做到內部與容器之間的資料管理,有分資料卷 (Data Volumes) 以及資料卷容器 (Data Volume Containers)

資料卷 (Data Volumes)

簡單來說就是從外界掛載在容器中的檔案或目錄,由於是掛載的,所以不會因為容器被刪除之後而有受到影響。

資料卷的使用類似 linux 對目錄或文件的 mount

列出資料卷

可以列出主機上的資料卷,這也包含未被使用的資料卷以及正在使用的資料卷

1
$ docker volume list

建立資料卷

1
$ docker volume create testvol

可以輸入以下指令查看指定的資料卷資訊

1
2
3
4
5
6
7
8
9
10
11
12
13
$ docker volume inspect testvol

[
{
"CreatedAt": "2020-01-26T15:10:25Z",
"Driver": "local",
"Labels": {},
"Mountpoint": "/var/lib/docker/volumes/testvol/_data",
"Name": "testvol",
"Options": {},
"Scope": "local"
}
]

啟動一個掛載資料卷的容器

一個 docker run 可以掛載多個容器

1
$ docker run -d -P --name webapp --mount source=testvol,target=/webapp maruko/nginx
1
2
3
4
5
6
7
8
9
10
11
12
13
14
15
16
$ docker inspect webapp

# 可以從 webapp 容器資訊內的 Mounts 的 key 值看到已經有 mount 一組 testvol 資料卷

"Mounts": [
{
"Type": "volume",
"Name": "testvol",
"Source": "/var/lib/docker/volumes/testvol/_data",
"Destination": "/webapp",
"Driver": "local",
"Mode": "z",
"RW": true,
"Propagation": ""
}
],

刪除資料卷

使用 rm 指令要特別小心,可以加上 -v 參數一起刪除使用的資料卷

1
$ docker volume rm -v testvol

或者使用 volume id 方式,這組的 ID 必須使用 64 位元,無法使用簡寫輸入

1
$ docker volume rm e4f09874fe24bed49af733a74237487a43bdace89cc138291b9e34e754d623be

前言

當我們採取 docker run 啟動一個容器,若要移轉到另一台機器時,會使用 docker exportdocker import 這兩個指令做匯出、匯入容易,但是喔半遇到龐大的匯出資料或映像的時候,可能會發生不預期的事情發生。

此時利用 Docker 客製化的方式將製作映像的過程都寫在一個檔案上,讓過程可以獨立一點,放到其他機器上時,能夠根據組態建立對應的映像,就會是一個相當不錯的解決方案了。

關於 Dockerfile 檔案

是用來做自動化建構映像的設定檔案,可以知道所有映像檔的組成,檔案小,容易分享,也方便實現映像的移植。這個檔案沒有副檔名,但卻是由每一行指令組成的文字檔案,命令不分大小寫。

閱讀全文 »

前言

Nginx 是一套 Web 伺服器程式,處理並行處理能力著稱的軟體,反向代理的方式指定程式執行,可以透過非同步的方式處理提高效率。

1
$ docker run -d -p 8010:80 --name webserver nginx

服務運行之後,可以到瀏覽器上訪問 http://localhost:8010 ,當畫面顯示 Welcome to nginx! 時,就代表有執行成功

閱讀全文 »